央国企倒查又升级了!离职也没用,退休也翻账!国资委46号令:一把悬在国企人头上的终身追责利剑,关键在你能否证明你尽职合规了!

离任不是安全着陆,退休未必高枕无忧。
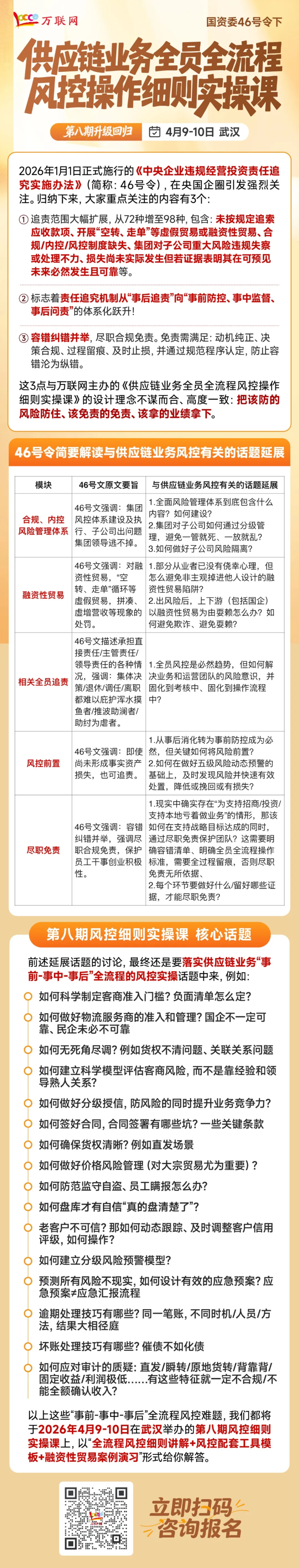
2026年1月1日《中央企业违规经营投资责任追究实施办法》(简称:国资委46号令)正式施行,这句在央国企圈流传的话,从一句提醒变成了实打实的制度约束。
一个最明显的变化就是:以前出了问题,鼓励你自己查、自己改;现在变成主动倒查、严肃问责。这不光是规则变严了,而是整个逻辑都变了。
古代有秋后算账之说,而这次监管的倒查机制,更像一场没有时限的责任追溯。只要你曾签过字、拍过板,即便离职、退休,责任仍如影随形。
这次国资委46号令的落地,更像是一次行业的刮骨疗毒,它不仅改变了追责规则,更重塑了央国企供应链的经营逻辑,核心就是要让尽责合规从口号变成不可逾越的底线。
我们要彻底读懂国资委46号令,首先要明确一个核心:这次追责升级,不是小修小补,而是底层逻辑重构。前几年,央国企承担了大量稳投资、稳就业、稳增长的托底任务,很多业务在当时的压力下不得不干,一些虚增收入、贸易空转、低价处置资产的问题容易被高速增长掩盖。如今行业进入调整期,这些埋在地下的雷必须被挖出,而46号令,就是挖雷的一把利剑。相较于旧规,它的三大变化,每一个都直击痛点、不留死角。
一、三大核心变化:从宽松自查到全面倒查,追责无死角
很多央国企从业者感慨以前是自查补漏,现在是秋后算账,这句话精准概括了国资委46号令的核心调整。具体来看,三大变化彻底打破了过去的免责幻想。
1、查的方式变了:从主动自查到被动倒查,旧账新账一起算
过去,只要企业主动自查、积极整改,态度到位,很多问题就能大事化小;但现在,监管逻辑彻底反转——不等企业自查,监管部门直接主动倒查,而且不止查当下的业务,还会把过去几年的账一条条翻出来,哪怕是三四年前的违规操作,只要留下痕迹,照样会被追责。这就像供应链中的溯源管理,一旦出现问题,不仅要查终端,还要倒查上游每一个环节,确保问题根源被找到。
这种变化背后,是监管从事后补救向事前预防、事中管控的转变。对于供应链行业而言,以往很多企业为了冲规模,在大宗商品贸易、供应链金融等业务中走捷径,比如虚假交易、空转走单,这些行为在过去可能被睁一只眼闭一只眼,但现在,只要被倒查发现,无论时隔多久,都会被追责到底。
2、责任变了:离职不免责,退休也翻旧账,终身问责落地
不在其位,不谋其政,这句话在国资委46号令面前彻底失效。过去,很多从业者认为,只要离职、退休,过去的工作失误就一了百了,哪怕当年签过字、拍过板,只要离开岗位,就和自己无关。但国资委46号令明确规定:离职不免责,退休也不免责。简单说,只要你当年参与过违规决策、签过字、拍过板,哪怕已经退休五年、十年,只要查出问题,照样会被追责,轻则扣减退休待遇,重则终身禁入国企管理岗位,甚至移送司法机关。
2026年初就有典型案例:一位退休整整五年的央企原总经理,因任内一笔偏离主业的供应链投资造成亏损超3亿元,被追回部分退休待遇,并被终身禁止再踏入国企管理岗位。这不是个例,而是国资委46号令终身问责的真实体现。对于供应链领域的管理者而言,以前拍脑袋决策、拍屁股走人的时代彻底结束了,今天的每一个决策,都可能成为几年后的追责依据。
3、范围变了:从11类72种到13类98种,从适用于央企到地方国企参照执行
这个追责办法虽然主要针对央企,但不少地方已在参考执行其中的框架和原则了。比如:四川省国资委于2026年1月印发《四川省属监管企业违规经营投资责任追究实施办法》、贵州省国资委官网已转载46号令全文、湖南省株洲市国资委于2026年3月发布《中央企业违规经营投资责任追究实施办法》政策解读、广东省东莞市国资委已将46号令列入2026年度重点普法责任清单......
此外,国资委46号令将追责情形从原来的11类72种扩大到13类98种情形,新增了金融业务、科技创新两大领域,更关键的是,不仅央企要严格执行,地方国企、控股企业也在照此执行。这意味着,整个国有资产体系的追责规则都实现了升级,供应链领域的违规行为,无论发生在央企还是地方国企,无论涉及主业还是副业,都将被纳入追责范围。
对于供应链行业来说,这一变化影响深远。以往很多地方国企、控股企业,在供应链贸易、资产处置等业务中打擦边球,认为监管不会盯到自己,但现在,98条追责情形几乎覆盖了供应链全流程——从采购尽调、收入确认,到资产处置、贸易往来,每一个环节都有明确红线,一旦触碰,必被追责。
二、重点追责领域:供应链行业4大高危行为,每一个都有案例警醒
在国资委46号令的98条追责情形中,供应链领域是重点监管对象,尤其是以下4类行为,被监管部门重点盯防,结合真实司法案例,我们逐一拆解,让大家看清红线在哪里。
1、收入确认违规:供应链业务虚增收入,报表好看终是空
在供应链业务中,收入确认是重灾区,尤其是大宗商品贸易、代理采购等业务,很多企业为了冲规模、扮业绩,故意混淆净额法和总额法——明明只赚了少量佣金,却把整个交易金额都算成收入,报表看起来光鲜亮丽,本质上是虚增收入,属于典型的违规行为。
46号令明确将采取弄虚作假、无关多元等方式拼凑、虚增营业收入列为追责情形,尤其是供应链业务,监管部门会重点核查收入真实性:交易有没有真实发生、货权有没有转移、资金是不是在空转......一旦发现虚增收入,无论金额大小,都会严肃追责。
就像某省级交通投资集团的供应链子公司,为完成集团营收指标,在大宗商品贸易中采用总额法确认收入,明明只赚取1%的佣金,却把整个交易金额计入营收,一年虚增收入超50亿元。最终被监管部门查处,子公司负责人被免职,集团分管贸易的副总经理因监管失察被追责,扣减当年70%绩效年薪。
2、虚假贸易/融资性贸易:空转走单、冲规模,查得最严、罚得最重
在供应链领域,虚假贸易、融资性贸易是重灾区,也是46号令重点打击的对象。很多企业做贸易,不是为了赚取合理利润,而是为了冲规模、做流水,搞空转走单循环交易——有合同、有发票、有流水,但没有真实的货权转移,本质上是资金空转,甚至是变相融资,不仅浪费国有资源,还会造成巨额国有资产损失。
最典型的案例就是ST高鸿财务造假案,堪称供应链虚假贸易的教科书级反面典型:该公司通过旗下供应链子公司,开展大量空转贸易,9年时间虚增收入189亿元,看似有合同、有发票、有流水,却没有一单真实生意,最终公司被罚1.68亿元、强制退市,9名董监高全军覆没,监事会主席带头造假,董事长掌权22年一手遮天,最终被终身禁入,部分责任人被移送司法机关。
46号令首次明确:所属子企业违反规定开展融资性贸易业务或‘空转’‘走单’、循环等虚假贸易业务,其上级集团将被追究责任。这意味着,以后再搞虚假贸易,不仅子公司要被追责,集团领导也要连坐——哪怕集团领导没有亲自审批某一单业务,只要对子公司的违规业务失察,就会被认定为领导责任,面临扣减薪酬、免职甚至终身禁入的处罚。
3、国有资产流失:低价处置、暗箱操作,轻则问责重则判刑
供应链领域涉及大量国有资产,比如仓储设施、运输设备、股权、存货等,这些资产的处置、转让,一旦操作不当,就可能造成国有资产流失。过去,很多这类问题被认定为判断失误,从轻处理,但46号令实施后,只要存在低于评估价收购、资产转让明显偏低、决策过程不透明等行为,就可能被认定为责任不到位,甚至利益输送,面临行政问责+刑事追责的双重处罚。
典型案例:某央企供应链子公司负责人,在处置旗下仓储设施时,与第三方串通,隐瞒仓储设施的真实价值,以明显低于市场评估价的价格转让,造成国有资产损失8000余万元。经查,该负责人通过虚设交易环节收受回扣,最终被法院以贪污罪、国有公司人员滥用职权罪数罪并罚,判处有期徒刑十三年,并处罚金500万元;同时,集团分管资产处置的领导因监管不力被终身禁入国企董监高岗位。
这里要提醒一句:哪怕表面上履行了评估、备案程序,但如果评估报告本身造假,或者决策过程不透明、暗箱操作,照样会被追责。46号令的逻辑是:国有资产神圣不可侵犯,任何打擦边球、钻空子的行为,都将付出沉重代价。
4、投资尽调不到位:风控缺位,再好的项目也是雷
供应链领域的投资,无论是上下游企业并购、供应链项目落地,还是新技术、新商业模式的投入,都离不开充分的尽调。但过去很多企业重规模、轻风控,尽调走过场——专利没核实、商业模式没跑通、风险评估流于形式,投进去才发现问题,最终造成巨额损失。用一句话概括:不是项目不行,是风控没做。
典型案例:某央企下属供应链公司,为布局新能源供应链,盲目投资一家声称拥有核心专利的电池企业,尽调时未核实专利真实性,也未评估商业模式可行性,仅靠对方提供的虚假报表就拍板投资,最终发现该企业的专利为无效专利,商业模式无法落地,累计损失超2亿元。经查,该公司分管投资的副总经理、尽调负责人因尽调不到位、风控缺位被追责,即使其中两人已调任其他岗位,也被依法追扣薪酬、给予纪律处分。
46号令明确规定,股权投资领域的尽职调查疏漏、投后整合不力,均纳入追责范围。这意味着,供应链领域的投资,再也不能拍脑袋决策,尽调不仅要做,还要做细、做实,否则,哪怕是无心之失,也会被追责。
三、严查背后的4个深层信号:供应链行业迎来合规洗牌
46号令的严查,不是一阵风,而是监管逻辑的长期转变,背后藏着4个深层信号,每一个都将深刻影响央国企供应链的发展方向,值得所有从业者警惕。
1、监管从看报表到看本质:虚有其表的规模,再也行不通
过去,监管部门考核央国企,多看重营收、规模等表面数据,这也导致很多企业陷入规模至上的误区,通过虚假贸易、虚增收入等方式扮靓报表。但46号令实施后,监管逻辑彻底转变:不再只看报表数据,更要看业务本质——交易有没有真实发生、资金是不是在空转、业务逻辑合不合理、供应链是不是真正创造了价值......
就像供应链中的虚假物流,哪怕单据齐全,只要没有真实的货权转移、没有实际的物流流转,照样会被认定为违规。这种变化,倒逼央国企供应链从规模扩张向质量提升转型,以后再想靠虚增规模蒙混过关,已经彻底行不通了。古人云:纸包不住火,虚假的报表终究会被戳破,只有真实的业务、扎实的经营,才能经得起监管的检验。
2、业务没有安全区:供应链全领域,都在监管范围内
过去,很多从业者认为,传统供应链业务(比如普通货物运输、简单采购)风险低,是安全区,只有新能源投资、境外项目、供应链金融等新业务风险高。但46号令实施后,这种侥幸心理彻底失效——无论是传统业务还是新业务,无论是供应链上游采购、中游仓储运输,还是下游销售、资产处置,都被纳入监管重点,没有哪个板块是天然安全的。
尤其是供应链金融、境外供应链项目、科技投资等领域,作为46号令新增的追责重点,监管更为严格。比如供应链金融中的虚假质押违规放贷,境外项目中的尽调不到位风险管控缺失,都将被重点追责。这意味着,央国企供应链从业者,再也不能选择性合规,必须做到全流程合规。
3、终身责任真正落地:改变经营行为,倒逼审慎决策
46号令最核心的改变,就是终身问责的真正落地。过去,很多央国企管理者短期行为严重,为了眼前的业绩,不惜牺牲长期利益,搞违规操作,反正风险留给以后,自己拍屁股走人。但现在,终身问责意味着,今天的每一个决策,都可能在几年后被追责,这就直接改变了管理者的经营行为——从敢闯敢干变成审慎合规,从短期业绩转向长期价值。
对于供应链领域而言,这意味着,以后在做项目决策、贸易合作、资产处置时,管理者必须三思而后行,不仅要考虑当下的业绩,还要考虑未来的合规风险;不仅要做好当下的风控,还要留下完整的证据链,证明自己尽职合规。毕竟,终身问责不是空话,一旦违规,哪怕退休、离职,也无法安全着陆。
4、虚增收入彻底成红线:城投、大宗贸易企业,首当其冲
在供应链领域,城投公司、大宗贸易企业,过去多靠拼规模、冲营收生存,很多业务都是空转贸易虚假交易,虚增收入现象尤为突出。46号令实施后,虚增收入彻底成为不可触碰的红线,尤其是城投、大宗贸易企业,成为监管重点排查对象。
这意味着,以后评价这类企业的实力,不再看营收规模有多大,而是看收入到底是不是真的、利润是不是实的、供应链是不是真正创造了价值。那些靠虚增收入撑场面的企业,终将被监管查处,被行业淘汰;而那些深耕真实业务、注重合规经营的企业,才能在行业洗牌中站稳脚跟。
四、46号令处罚措施拆解:6种处理方式,层层递进、绝不姑息
很多从业者关心,一旦触碰红线,会面临什么样的处罚?46号令明确了6种处理方式,可单独使用,也可叠加使用,处罚力度层层递进,绝不姑息,尤其是针对供应链领域的虚假贸易、融资性贸易、风控缺位等行为,处罚更为严厉。
首先,明确资产损失分级,损失越大,处罚越重。46号令将国有资产损失分为三档,直接决定处罚力度:
-
一般损失:500万元以下
-
较大损失:500万~5000万元
-
重大损失:5000万元以上
比如,供应链领域的虚假贸易,若造成重大损失(5000万元以上),主管责任人将被免职、降职,扣减100%绩效年薪和任期激励,上缴前三年的中长期激励收益,甚至终身禁入国企董监高岗位;领导责任人也可能被免职、降职,扣减70%-100%薪酬,5年内不得参加新的中长期激励。
其次,6种处理方式,覆盖从轻微到严重全场景:
-
批评教育、诫勉:最轻的处罚,包括批评教育、责令书面检查、通报批评,主要针对一般损失中的轻微违规行为,比如尽调中的小疏漏、流程中的小瑕疵。
-
组织处理:包括停职检查、调整职务、责令辞职、免职、降职,针对较大损失、重大损失中的主管责任人、领导责任人,比如供应链子公司负责人因虚假贸易被免职。
-
扣减薪酬:扣减和追索绩效年薪、任期激励收入,终止中长期激励权益,取消参加新激励的资格,这是最直接的经济处罚,无论是否离职、退休,都可依法追索。
-
禁入限制:5年直至终身不得担任国有企业董事、高级管理人员,这是针对严重违规行为的职业处罚,一旦被终身禁入,将彻底告别国企管理岗位。
-
纪律处分:按照《国有企业管理人员处分条例》给予警告、记过、记大过、降级、撤职、开除,针对违规情节严重、违反纪律的人员。
-
移送纪检监察机构或司法机关:最严重的处罚,针对涉嫌违纪、职务违法或犯罪的人员,比如供应链领域的利益输送、贪污受贿,将被依法追究刑事责任。
需要特别注意的是,46号令首次引入“预期损失可问责”条款——哪怕损失还未实际发生,只要有充分证据证明损失在可预见未来必然发生,就可启动追责程序。比如,供应链企业开展融资性贸易,交易对手已经出现违约迹象,大概率会造成巨额损失,即使损失还未实际发生,监管部门也可启动追责,不再等损失发生再算账。
五、应对之策:央国企供应链如何快速调整,应对监管升级?
46号令的落地,不是为了追责而追责,而是为了倒逼央国企供应链实现高质量发展。面对监管升级,很多央国企从业者陷入不敢干、不愿干的困境——做有风险,不做也有风险(资产闲置、不作为也会被追责)。其实,46号令也给正常做事、合规做事的人留了免责空间,关键是要找对方向、快速调整。结合供应链行业特点,给出3点可落地的建议,帮助央国企快速适应新规。
1、合规前置:从事后补漏到事前设计,筑牢风控防线
过去,很多企业的合规工作是事后补漏——出了问题再整改、再补手续,但46号令实施后,这种模式彻底行不通了。央国企供应链必须将合规前置,在业务开展前,就设计好合规流程,明确红线边界,而不是先干了再说。
具体来说,要做好三件事:一是对照46号令的98条追责情形,开展全面合规体检,梳理供应链全流程(采购、仓储、运输、贸易、资产处置)的违规风险点,制定负面清单,明确什么能做、什么不能做;二是完善风控体系,尤其是供应链金融、境外项目、科技投资等新增重点领域,要建立专项风控机制,比如投资尽调必须双人尽调、交叉核实,贸易业务必须核查货权真实性、交易真实性;三是建立全流程证据链,重大决策必须做到决策有记录、执行有痕迹、事后可追溯,比如会议纪要、尽调报告、风险提示函、整改记录等,都要妥善留存,这是尽职免责的关键。
2、业务转型:放弃虚规模,聚焦真实业务,深耕产业链
46号令的核心导向,是摒弃虚假繁荣,追求真实价值。对于央国企供应链而言,必须放弃过去靠空转、虚增收入冲规模的模式,聚焦真实业务,深耕产业链,从中间商向产业链组织者转型。
具体可向三个方向转型:一是物贸一体化,不再只做买卖货的简单贸易,而是控制仓储、物流、加工等环节,真正把货权抓在手里,确保交易真实、风险可控;二是贸投一体化,通过股权投资、产业基金等方式,深度绑定上下游企业,从单纯交易变成利益共同体,提升供应链竞争力;三是产贸一体化,往上游生产端或下游应用端延伸,将贸易与生产经营深度结合,创造真实的产业链价值。
同时,要坚决放弃高风险、低价值的业务,比如融资性贸易、空转贸易,能不碰就不碰;对于已经开展的违规业务,要尽快压降、整改,避免风险累积。记住:宁可不做,不可违规,在46号令的监管环境下,合规比规模更重要。
3、管控升级:强化集团穿透式管控,筑牢责任防线
46号令最核心的变化之一,就是穿透式追责——子公司出事,母公司高管必须担责。这意味着,集团层面不能再当甩手掌柜,必须强化对子公司的实质性管控,从形控实不管向穿透式管控转型。
具体来说,集团层面要做好三件事:一是建立垂直穿透的风控体系,对子公司的重大决策、资金流向、合同真实性、货权流转等进行全面管控,定期开展专项排查,及时发现异常信号;二是调整考核导向,摒弃唯营收、唯规模的考核指标,增加合规性、真实性、盈利能力等考核权重,不再逼着子公司冲规模、做虚假业务;三是明确责任分工,集团领导、分管部门、子公司负责人,各自的责任要清晰,一旦出现违规行为,要层层追责、绝不姑息,同时也要做好尽职合规免责的证据留存,避免无辜担责。
4、善用免责条款:在合规前提下,大胆创新、主动作为
很多从业者误以为46号令只讲追责,不讲免责,其实不然。46号令首次明确尽职合规免责条款:对于央国企在科技创新、新兴产业布局、重大项目投资等领域,因缺乏成熟经验、先行先试出现一定偏差,但已履行民主决策程序、合规审查流程且未谋取私利的,可依法从轻或免予追责。
比如,某央企研究院在布局新能源供应链研发项目时,因技术路线选择出现偏差,致使研发投入两千余万元未达成预期效果,但该项目已履行合规审查、专家论证、集体决策等程序,且不存在任何利益输送行为,最终被认定为尽职合规免责,未对相关责任人追究责任。
这意味着,在合规前提下,央国企供应链从业者可以大胆开展创新业务,不用因噎废食。关键是要做好程序合规、证据留存,只要是出于公心、主动担责、合规操作,即使出现轻微偏差,也可依法免责。
总结:合规不是负担,而是央国企供应链的生存底线
道虽迩,不行不至;事虽小,不为不成。国资委46号令的落地,标志着央国企供应链进入终身问责、全面合规的新时代。过去靠规模说话、靠关系办事的时代彻底结束,未来,靠合规立足、靠价值发展将成为央国企供应链的核心逻辑。
很多人觉得,国资委46号令管得太严,让从业者束手束脚。但实际上,这份文件不是为了管死企业,而是为了规范企业——淘汰那些靠虚假繁荣生存的企业,扶持那些合规经营、创造真实价值的企业,推动整个央国企供应链行业高质量发展。
但问题来了:规则摆在那,具体怎么干?集团管控怎么穿透?融资性贸易怎么识别?尽职免责怎么留痕?光看文件条文,总觉得隔层纱,落不了地。
恰逢其时,万联网在武汉有一场及时雨。
2026年4月9-10日,第八期《国资委46号令下供应链业务全员全流程风控操作细则实操课》将在武汉开讲。这门课不讲虚的,只讲怎么干——手把手教你全流程风控的细则、模板、方法,把46号令的98条追责情形,拆解成事前-事中-事后每一步该做什么、该留什么证据。
尤其是大家最头疼的融资性贸易,课程专门安排了2小时深度沙盘演练,带着你真实模拟怎么避开陷阱、怎么应对审计质疑。
而且,这次课程深度融合了46号令的核心精神,两位实战派导师——一位是20多年供应链风控老兵,一位是经手几十起国企供应链争议案件的律师——把文件语言翻译成操作语言,把追责红线变成可执行的SOP。
如果你是集团风控负责人、供应链公司业务骨干,或者正为不敢干、怕背锅发愁,这2天课值得你抽空来听听。
报名联系:李老师19168536275




