再无模糊空间!国资委首次明确定义“两头在外”贸易业务:原始采购端与最终销售端均在本集团外

近日,国资委在持续强化中央企业贸易业务监管的背景下,首次对备受关注的“两头在外”贸易模式作出权威定义。此举标志着自2023年10月《关于规范中央企业贸易管理 严禁各类虚假贸易的通知》(国资发财评规〔2023〕74号,下称“74号文”)发布以来,国资委通过十余次官方问答,已系统构建起针对央企贸易行为的清晰合规框架。
官方定义“两头在外”:原始采购端与最终销售端均在集团外
根据国资委最新回应,“74号文”所规范的贸易业务,特指为赚取购销差价而从事的“两头在外”商品买卖活动,其中“两头”明确界定为原始采购端和最终销售端,且二者均须位于本中央企业集团之外。这一定义从集团整体视角出发,强调判断标准应立足于中央企业自身控制边界,而非泛指所有央企或外部市场。
值得注意的是,“均在中央企业集团外”中的“集团”,是指某一家具体的中央企业集团,而非国资委或其他部委监管下的全部央企集合体。这意味着,即便交易对手是另一家央企,只要不属于本集团体系内,仍可能构成“两头在外”。
三类业务被明确排除,合规路径得以厘清
尽管“两头在外”成为监管重点,但国资委多次强调,并非所有此类业务都被禁止。
在国资委过往历次答复中,三类关键业务被明确排除在74号文规范范围之外:
-
围绕生产开展的采购与销售业务:此类业务服务于集团内部实体产业的生产需求,具有真实商业实质,不属于以赚取价差为目的的纯贸易活动。2024年11月,国资委明确回复:“围绕生产开展的采购、销售业务不属于本文件规范的贸易业务”。
-
子企业之间的内部贸易:2025年7月,国资委在一次问答中确认“同一中央企业集团下属子公司间的交易,虽形式上构成买卖,但在集团合并报表层面会被抵销,不产生对外经济效果,因此不被视‘两头在外’。”
-
围绕主业开展的特定贸易:对于主业本身包含贸易的央企,或经集团董事会批准、服务于国家能源、资源、粮食、国防及战略性新兴产业安全的特定贸易业务,仍可合规开展,但不得“单纯为做大规模”。2024年12月,国资委答复称,主业不含贸易的央企“原则上不得开展与主业无关的贸易业务”,但特定情形下经董事会批准可保留。
“十不准”红线背后:以商业实质为核心,严打融资性与虚假贸易
74号文提出的“贸易业务十不准”,其核心逻辑在于穿透形式看实质。国资委将监管焦点集中于缺乏商业实质的“空转”“走单”及“融资性贸易”等行为。这些业务往往表现为“走单、走票、不走货”,或通过关联方闭合循环,人为做大营收规模,实则为变相融资或资金通道。
2023年12月,国资委重申融资性贸易的四大识别特征:虚构背景、上下游关联、标的物由对方控制、变相提供资金。这为央企自查和审计提供了具体抓手。
此外,在区分贸易与集成业务时,国资委明确指出,不能简单以“自有产品占比”作为判断标准,而必须“结合业务实质进行判断”,进一步体现了“实质重于形式”的监管理念。
地方国企可参照执行,监管风暴席卷全国
虽然74号文直接适用对象为中央企业,但国资委在2025年5月的答复中确认,地方国有企业可参照执行。
事实上,包括广西在内的多地国资委已相继出台配套管理办法,将“零容忍”态度延伸至地方层面。
这一系列举措,本质上是倒逼国有企业回归产业本源,聚焦主责主业,提升核心竞争力。
正如此前多起因虚假贸易被ST的案例(如锦州港、中泰化学)所示,盲目追求营收规模而忽视业务实质,不仅会招致严厉监管处罚,更将严重损害国有资产安全与企业长远发展。
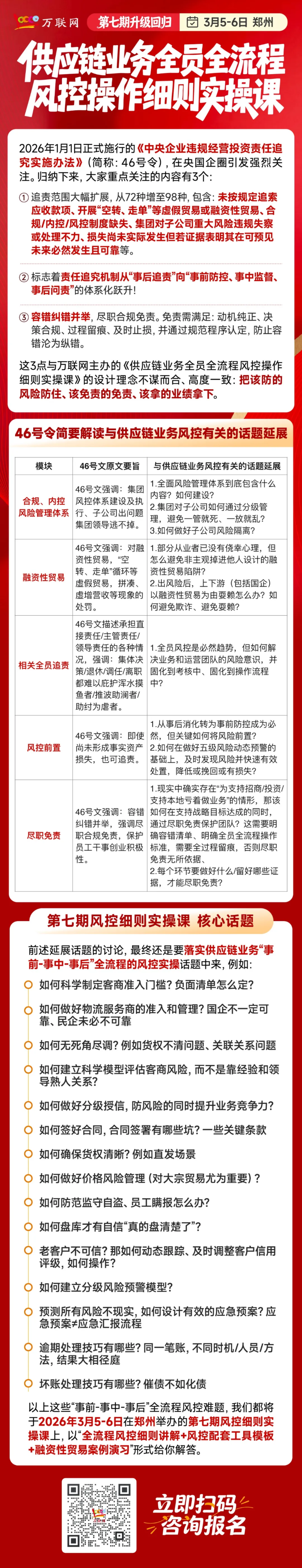
随着国资委对“两头在外”定义的落定,中央企业贸易业务的合规边界已然清晰。而这也与2026年1月1日正式施行的《中央企业违规经营投资责任追究实施办法》(国资委令第46号,简称“46号令”)形成政策合力,在央国企圈引发强烈关注。
归纳来看,46号令的三大焦点尤为突出:
一是追责范围大幅扩展,从72种增至98种,明确将“未按规定追索应收款项”“开展‘空转、走单’等虚假贸易或融资性贸易”“合规/内控/风控制度缺失”“集团对子公司重大风险失察”以及“损失虽未实际发生但证据表明其在可预见未来必然发生”等情形纳入追责;
二是推动追责机制从事后问责向“事前防控、事中监督、事后问责”全周期跃升;
三是容错纠错并举,确立“尽职合规免责”原则——但需满足动机纯正、决策合规、过程留痕、及时止损,并通过规范程序认定,防止容错沦为纵错。
这意味着,无论是央企还是地方国企,都亟需建立一套覆盖全面、职责明确、流程清晰、规范有序的供应链业务风控工作制度、标准、方法与模板,才能有效应对新规挑战。
而这些与万联网主办的《供应链业务全员全流程风控操作细则实操课》的设计理念也高度契合:把该防的风险防住、该免责的免责、该拿的业绩拿下。课程聚焦两大核心:
- 全流程覆盖:涵盖从客户准入、尽职调查、风险评估、授信管理,到合同签约、运营执行、动态预警、应收催收、风险处置、债务化解等10余个关键环节;
- 全员风控:联动业务、风控、法务、合规、财务、商务、物流等所有相关岗位,实现“人人有责、环环相扣”的风控协同。
为此,2026年3月5–6日,万联网将在郑州举办第七期《供应链业务全员全流程风控操作细则实操课》。课程采用“全流程风控细则讲解 + 风控配套工具模板 + 融资性贸易典型案例演习”三位一体的实用形式,以可落地的操作指引颗粒度,手把手传授供应链业务全员全流程风控的核心方法与规范。
课程时间:2026年3月5–6日(周四–周五)
课程地点:河南·郑州
报名咨询:李老师 19168536275

下一篇:还在靠空壳公司刷GDP?2026年税务铁腕重拳整治“开票经济”,某些地方真该慌了!


