每年只增不减的营收目标,是催生国企大量开展虚假贸易、循环贸易、融资性贸易的元凶!

今年完成营收10个亿,明年营收目标20亿!
公司是刚成立一两年的,资源是没啥资源的,活儿是只有七八号人干的,但业绩目标动不动就剑指几十亿乃至几百亿的!
这不是段子,是无数国企贸易人每天面对的魔幻现实。在供应链行业摸爬滚打多年,我敢断言:国企只增不减的营收目标,是导致虚假贸易、循环贸易、融资性贸易泛滥的万恶之源。
毕竟,没人能在石头里榨出油,却总有人被要求用小推车拉火车。今天就从供应链行业的视角,扒一扒这份 “只增不减的营收目标”,是如何把国企贸易逼上歪路的。
一、先搞懂:国企为啥对“营收规模”执念这么深?堪比年轻人追流量
国企不是不想好好做业务,实在是营收目标这把达摩克利斯之剑悬在头顶,不增不行、慢了更不行。因为营收对国企而言,从来不是单纯的经营数据,而是考核的硬指标、融资的敲门砖、发展的基础盘,三大需求层层加码,最终把营收规模推上了神坛。
1、国资考核硬指标:营收是“政绩天花板”,利润还只是陪跑
从考核端来说,营收是国企最拿得出手的显性政绩,没有之一。国资委给国企集团定营收规模目标,国企集团再把目标拆解到下属子公司,层层分解,最后会被分摊到各大国企贸易子公司的头上,就成了不完成就滚蛋的死命令。
为啥非要揪着营收不放?
因为对地方政府来说,国企营收规模是产业发展的成绩单,数字越大,越能体现发展能力;对国企负责人来说,尤其是有行政级别关联的管理者,营收是晋升的硬通货——利润会受市场波动影响,原材料涨价、行业下行都能让利润打折扣,但营收不一样,只要敢做业务,就能把数字做上去,哪怕是“空转”的数字,也是能被上级看到的成绩。更别说大宗商品贸易这类国企核心业务,本身就是薄利多销的命,利润率常年在1%-3%徘徊,想赚5亿利润,就得把营收干到500亿,这种经营模式下,营收规模的权重自然远超利润,成了考核的核心项。
2、融资敲门砖:营收规模影响银行授信额度,没规模就没活路
再看融资端,营收规模是国企的融资生命线。金融机构给国企放贷、发债,第一眼看的就是营收规模——营收越大,信用评级越高,授信额度越多,融资成本越低。这尤其对背负债务的地方国企、城投公司来说,营收就是融资的生命线,没营收就没授信,没授信就借不到钱,借不到钱就还不上旧债,最后直接陷入债务违约的死循环。
就像普通人贷款,银行先看你工资流水,流水越高贷得越多;国企融资也一样,营收流水就是工资条。为了拿到更多钱、降低融资成本,国企只能拼命做大营收,哪怕是注水的营收,也比没营收强。这就逼得很多国企贸易公司,把做营收当成第一要务,至于业务真不真实、风险大不大,全往后排。
3、行业生存法则:营收规模=话语权,没规模就没资源
在供应链行业,大而不倒是永恒的真理。营收规模越大,国企在行业里的话语权越强,能拿到的政策资源、上游货源、下游渠道越多,抗风险能力也越强。比如做煤炭、钢铁等大宗贸易,规模小的企业连跟上游钢厂、煤矿谈合作的资格都没有,更别说参与国家战略物资保供。
但问题是,正常做业务的增长速度,根本赶不上营收目标的火箭式上涨。经济下行期,实体企业都在勒紧裤腰带,优质终端客户早就被瓜分完毕,剩下的要么采购量小,要么账期长,根本撑不起营收增长。想快速做大营收,只有两条路:要么垫资做代采代销,要么搞虚假贸易刷流水。所以在这种情况下,做大营收成了企业的必然追求,哪怕过程有些歪门邪道。
而这3大需求叠加,最终让国企形成了“营收规模第一、合规风控第二、利润第三”的畸形经营逻辑。
二、营收规模考核下,虚假贸易成了国企的“最优捷径”
对于国企二级、三级甚至四级贸易子公司来说,想快速做大营收,大宗贸易是最见效的选择——毕竟,消费品贸易单笔金额小,想做到百亿规模得磨破嘴皮,而大宗贸易一单就是几千万上亿,数字涨起来肉眼可见。
但大宗贸易想做真的,太难了。真做垫资做代采代销业务,看似是正经业务,实则风险拉满——要承担货物价格波动风险、下游违约风险、仓储货权风险,稍有不慎就会钱货两空。比如某省粮油集团做玉米代采,结果玉米价格暴跌,下游拒绝提货,最后亏损1.2亿;还有国企做煤炭贸易,仓库里根本没货,全是虚假仓单,最后暴雷牵连几十家企业。而大部分国企贸易公司总共就七八号人,而且大部分是从行政岗调过来的,要么团队缺专业的市场研判能力,要么公司缺足够的资金抗风险,想靠真贸易完成翻倍的营收目标,简直是巧妇难为无米之炊。
这时候,虚假贸易、循环贸易就成了国企轻松完成营收指标的“最优解”——不用囤货、不用担价格风险,只需要找几家民企、甚至国企搭伙,同一批货物来回倒腾、资金空转,就能轻松做大营收。毕竟相比真贸易的九死一生,虚假贸易的操作简单又安全。比如某省属矿产贸易公司,同一批煤炭在3家公司间反复买卖12次,虚增营收8.7亿;还有企业通过走单不走货,伪造合同、发票、仓单,资金在关联公司间转一圈,营收数字就翻了倍。
更讽刺的是,这种虚假贸易成本极低,一般只需要承担一点资金成本,有关系的企业甚至零成本。对国企来说,花几万块成本,就能完成几个亿的营收目标,既应付了考核,又保住了融资额度,何乐而不为?于是,“虚假贸易刷营收”成了行业潜规则,从央企到地方国企,从贸易公司到城投平台,几乎都在这条路上狂飙。
三、恶性循环:营收目标越定越高,虚假贸易越陷越深
最可怕的是,这种模式一旦开启,就会陷入死循环:去年靠虚假贸易完成10亿营收,今年目标直接涨到20亿。但真相是,去年完成的10亿营收里面,有8亿是注水的,这样下来,今年要顺利完成目标,只能注更多水才能行。
在这种情况下,国企根本没有合规转型的余地,只能在虚假贸易的泥潭里越陷越深——毕竟真贸易的发展需要时间,而营收目标不等人。
更要命的是,虚假贸易看似零风险,实则藏着一颗定时炸弹,经济下行时,合作方资金链断裂,国企的资金就会被套牢;内部监督机制失效时,道德风险滋生,有人会借着虚假贸易中饱私囊。就像某国有控股企业,为了完成考核指标,和关联公司做无实际货物的空转贸易,最后造成2.7亿银行贷款无法归还,相关负责人也因滥用职权被追责;还有轰动一时的中拓系骗局,中某化旗下多家公司为了做大营收,配合其开展虚假闭环贸易,最后66亿资金无法归还,相关人员锒铛入狱。这些案例都在说明一个道理:营收目标逼出来的虚假繁荣,终究会被风险戳破。
有人说,国企可以拒绝不合理的营收目标啊?太天真了。在体制内,完不成目标就问责是铁律,负责人的乌纱帽、员工的年终奖,全跟营收挂钩。完不成目标,轻则通报批评、扣发薪酬,重则降职调任、甚至追责。一边是完不成目标就丢饭碗,一边是搞虚假贸易能蒙混过关,换谁都会选后者,因为后者不是现世报,有侥幸的成分在,但前者完不成,自己的结果是板上钉钉的。
四、46号令亮剑:虚假贸易的死期到了,国企该何去何从?
2026年1月1日起施行的国资委46号令,直接给虚假贸易判了死刑。文件明确规定:开展融资性贸易、空转走单、循环贸易等虚假贸易;以及哪怕没造成实际损失,只要或有风险可预见、可计算,就可以立马启动追责;造成重大损失的,从重处理,一把手也别想甩锅。
这就把国企逼到了两难绝境:继续搞虚假贸易,违反46号令,轻则追责、重则坐牢;不搞虚假贸易,完不成营收目标,丢乌纱帽、扣年终奖。就像一个人站在悬崖边,左边是刀山,右边是火海,怎么选都是死路一条。
一边是做了就死的合规红线,一边是不做就死的营收目标,国企贸易公司就这样被夹在中间,进退两难。而这一切的根源,从来不是国企员工想走捷径,也不是风控体系不完善,而是只增不减的营收目标,违背了企业经营的基本规律。企业的发展需要循序渐进,营收的增长需要匹配自身的资源、能力和市场环境,七八个人的团队难以合规、低风险地完成20亿的营收,刚成立的公司也难以做不到年年翻倍的增长,这是最基本的商业常识。但在规模至上的考核逻辑下,这些常识都被抛到了脑后,最终逼着国企用虚假贸易来自欺欺人。
但我们换个角度来看,当前实施执行的国资委46号令其实也是刮骨疗毒的绝佳契机。它在倒逼国企彻底抛弃唯规模论,回归供应链业务本质——做真实的贸易、赚合理的利润、控得住的风险。对国企贸易公司来说,与其靠虚假贸易刷流水,不如深耕主业,做精做细垂直领域,比如聚焦新能源、半导体等新兴产业的供应链服务,靠专业能力赚利润,而不是靠规模凑数字。
结语:别让营收KPI,毁了国企供应链贸易的未来
值得我们去反思的是,国企做供应链贸易的核心目的,本应是服务实体经济,打通供应链上下游,而不是为了凑营收数字做虚假贸易。而大宗商品贸易的价值,在于稳定市场价格、保障供应链畅通,而不是成为国企做大营收的工具。
但地方下达给国企每年只增不减的营收目标,看似是发展要求,实则是拔苗助长,最终逼出虚假贸易的毒瘤,损害的是国有资产安全、扰乱的是行业秩序。因为当营收目标成为核心的指挥棒,国企供应链贸易就会偏离实体经济的初衷,变成纯粹的数字游戏,最终损害的不仅是国有资产,还有整个供应链的健康发展。
说到底,要想根治国企的虚假贸易,光靠46号令的严监管还不够,更重要的是打破营收只增不减的畸形考核机制。考核指标要回归经营本质,把利润、风控、服务实体经济的成效纳入考核体系,而不是单看营收规模;营收目标要贴合企业实际,摒弃层层加码的形式主义,让国企贸易公司能沉下心来做真业务、做优业务;同时,要给国企合规转型的时间和空间,不能一边要求完成翻倍的营收目标,一边又禁止一切捷径,这无异于又让马儿跑,又让马儿不吃草。
国企供应链贸易的发展,从来不该是一场数字竞赛,而应该是一场能力竞赛。只有摒弃规模至上的畸形逻辑,让营收目标回归理性,让考核机制贴合实际,国企贸易才能摆脱虚假贸易的泥潭,真正回归服务实体经济的初心。否则,再多的监管政策,也堵不住营收目标倒逼下的歪门邪道,而那些靠虚假贸易撑起来的营收数字,终究会成为压垮国企的最后一根稻草。
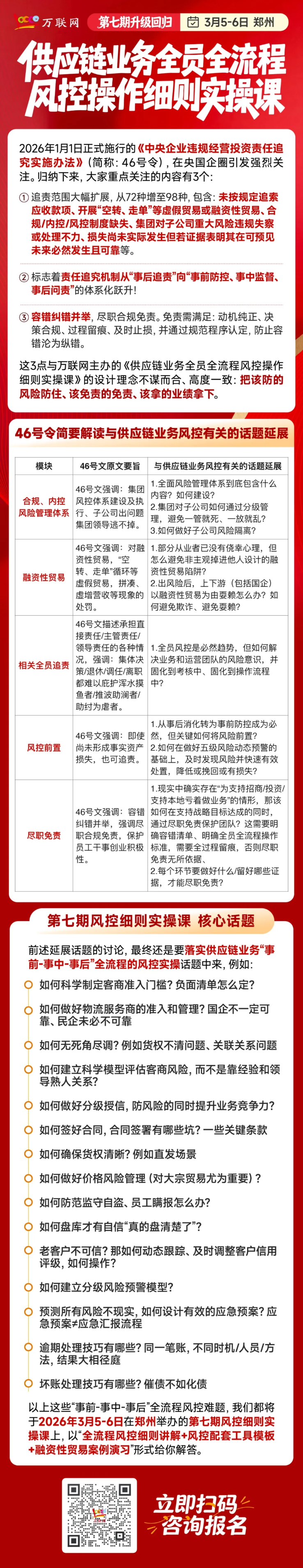
恰逢其时,为助力国企更加合规、低风险地完成营收、拓展利润,2026年3月5-6日,万联网计划在郑州举办第七期《供应链业务全员全流程风控操作细则实操课》。这个系列课程目前已开班六期,累计吸引了600多位来自200家大型国企集团的高管组团报名。
而到了第七期课程,我们更新迭代了不少内容,融合了46号令中大家尤为关注的合规与风险点,不仅有全流程风控细则讲解、风控配套工具模板,还有融资性贸易案例演习,万联网首席风险管理实战专家张老师、万联网首席供应链业务法律风控专家张老师,2位老师还会把46号令揉碎了、讲透了。不管你是想搞懂新规边界,还是想建立一套覆盖事前-事中-事后全流程、全员参与的供应链业务风控操作细则规范,这堂课都能帮你少走弯路、少踩坑。
第一天课程,我们将邀请了拥有20多年大型供应链企业风控实战经验、累计为企业规避和减少各类投资及运营、信用风险损失价值超百亿的原世界500强集团首席风控官『张老师』,从外部客商信用风控角度,拆解企业业务信用风险管控的全流程实操要点,包括事前防控的准入管理(业务与客户初步筛选技巧)、信用测评(客户画像设定技巧、尽调途径技巧、客户等级评定)、授信管理(授信额度原则与分级授信策略)——事中管控的抓应收账款(做分析、管单证等)、盯动态设指标(客户信用动态、客户交易动态、客户授信动态、外部环境动态等)——事后跟进的风险预警、催收技巧、坏账处理技巧等。更难得的是,张老师还将给大家分享不少实用风控模板工具,如“四流合一”快速验证清单、货权动态监控SOP、现场尽调操作指引、供应链贸易客户极简画像评分表、制造业/农产品行业客户画像模板、制造业现场尽调操作指引表(风控岗)、信用评级表模板、客户(供应商)评分评级表模版、客商信用评级及分级授信策略模版、审批权限矩阵表模版、供应链大宗物流货权管理实操SOP等,并结合多年工作方法和经验,给你详解如何通过细节管理前置化解风险。
第二天课程,我们邀请了拥有丰富诉讼经验、近20年供应链风控实务经验、给多家国企提供法律与合规服务的北京德和衡(深圳)律师事务所合伙人『张老师』,从内部业务运营风控视角,详细分享供应链业务负面清单制定、合同/单据/订单设计、事中运营操作环节、事中监督管理环节、融资性贸易沙盘案例等,帮大家落实供应链业务全员全流程操作细则的制定。此外,张老师还会结合亲身代理的多起风险案件,并组织学员进行融资性贸易风险案例模拟演练,给大家拆解事前合同签订的隐藏陷阱与事中运营的潜在风险,如合同签署中的标的条款设计、应急触发条款设计、单据设计、出入库环节的操作疏漏、商务跟单技巧、物流运输服务商/仓储方准入评估与动态考核设计、盘库巡库中的执行偏差、盯价细节、风险复盘方法(客户回访/业务风险/单据)等实务细节,每个环节都配套了具体操作方法。
课程报名:李老师19168536275

下一篇:2022年后成立的国企供应链公司,要么当接盘侠,要么当炮灰?!拆解十五五期间国企的别样活法


