一图讲清:国企在开展大宗贸易业务时,资金的合规实操技巧!

在国企大宗贸易圈中,流传着这么一句话:“没出事是正常贸易,出了事就是融资性贸易”,流程和手续再完善,钱收不回来都是白搭!可见,资金安全是“四流合一”与业务合规的最终目标和核心生命线。所有业务的合规努力,最终都服务于保障国有资金安全、防止国有资金流失。由于资金流动贯穿于业务全链路,因此其安全管理也必须是系统性的。
今天,我们重点对国企大宗贸易所涉及的、也是最核心的板块,即资金安全,来做一篇实操分享,通过客户资信、合同支付条款、交付控制、发票衔接、回款机制及应收账款管理六个维度,系统阐述如何构筑国企贸易资金安全的防火墙:

所谓资金安全体系,严格来说应该是要打造成一个从 “客户准入”到“款项收回” 的全流程闭环管理体系,是需要业务、风控、法务、财务等多部门协同,将风险控制措施与合同条款、操作流程、系统管控有机融合的策略。国企可以通过六维联动来构建一个 “事前预防、事中控制、事后追索” 的立体资金安全网,最终确保资金在“四流合一”的合规轨道上安全、高效运转,实现资产保值增值这个根本目标。——从业者能不能吃香的,喝辣的,就看能不能把资金安全把控好了。
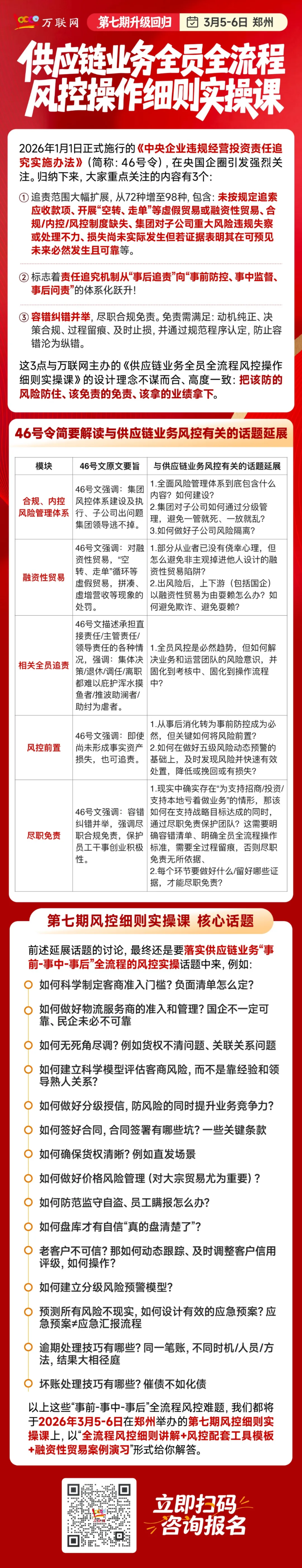
为助力国企贸易公司更加合规、低风险地完成营收、拓展利润,2026年3月5-6日,万联网计划在郑州举办第七期《供应链业务全员全流程风控操作细则实操课》。这个系列课程目前已开班六期,累计吸引了600多位来自200家大型国企集团的高管组团报名。
而到了第七期课程,我们更新迭代了不少内容,融合了46号令中大家尤为关注的合规与风险点,不仅有全流程风控细则讲解、风控配套工具模板,还有融资性贸易案例演习,万联网首席风险管理实战专家张老师、万联网首席供应链业务法律风控专家张老师,2位老师还会把46号令揉碎了、讲透了。不管你是想搞懂新规边界,还是想建立一套覆盖事前-事中-事后全流程、全员参与的供应链业务风控操作细则规范,这堂课都能帮你少走弯路、少踩坑。
第一天课程,我们将邀请了拥有20多年大型供应链企业风控实战经验、累计为企业规避和减少各类投资及运营、信用风险损失价值超百亿的原世界500强集团首席风控官『张老师』,从外部客商信用风控角度,拆解企业业务信用风险管控的全流程实操要点,包括事前防控的准入管理(业务与客户初步筛选技巧)、信用测评(客户画像设定技巧、尽调途径技巧、客户等级评定)、授信管理(授信额度原则与分级授信策略)——事中管控的抓应收账款(做分析、管单证等)、盯动态设指标(客户信用动态、客户交易动态、客户授信动态、外部环境动态等)——事后跟进的风险预警、催收技巧、坏账处理技巧等。更难得的是,张老师还将给大家分享不少实用风控模板工具,如“四流合一”快速验证清单、货权动态监控SOP、现场尽调操作指引、供应链贸易客户极简画像评分表、制造业/农产品行业客户画像模板、制造业现场尽调操作指引表(风控岗)、信用评级表模板、客户(供应商)评分评级表模版、客商信用评级及分级授信策略模版、审批权限矩阵表模版、供应链大宗物流货权管理实操SOP等,并结合多年工作方法和经验,给你详解如何通过细节管理前置化解风险。
第二天课程,我们邀请了拥有丰富诉讼经验、近20年供应链风控实务经验、给多家国企提供法律与合规服务的北京德和衡(深圳)律师事务所合伙人『张老师』,从内部业务运营风控视角,详细分享供应链业务负面清单制定、合同/单据/订单设计、事中运营操作环节、事中监督管理环节、融资性贸易沙盘案例等,帮大家落实供应链业务全员全流程操作细则的制定。此外,张老师还会结合亲身代理的多起风险案件,并组织学员进行融资性贸易风险案例模拟演练,给大家拆解事前合同签订的隐藏陷阱与事中运营的潜在风险,如合同签署中的标的条款设计、应急触发条款设计、单据设计、出入库环节的操作疏漏、商务跟单技巧、物流运输服务商/仓储方准入评估与动态考核设计、盘库巡库中的执行偏差、盯价细节、风险复盘方法(客户回访/业务风险/单据)等实务细节,每个环节都配套了具体操作方法。
课程报名:李老师19168536275

INFO.10000link.COM本文已标注来源和出处,版权归原作者所有,转载请联系原作者,如有侵权,请联系我们。文章来源于加钱哥谈农副大宗贸易

下一篇:几十亿的生意只赚几千万!为啥国企还抢着干大宗贸易?不同大宗贸易融资模式下有哪些雷区?


